编译
链接
静态链接
为什么要进行静态链接
在我们的实际开发中,不可能将所有代码放在一个源文件中,所以会出现多个源文件,而且多个源文件之间不是独立的,而会存在多种依赖关系,如一个源文件可能要调用另一个源文件中定义的函数,但是每个源文件都是独立编译的,即每个.c文件会形成一个.o文件,为了满足前面说的依赖关系,则需要将这些源文件产生的目标文件进行链接,从而形成一个可以执行的程序。这个链接的过程就是静态链接
静态链接的原理
由很多目标文件进行链接形成的是静态库,反之静态库也可以简单地看成是一组目标文件的集合,即很多目标文件经过压缩打包后形成的一个文件,如下图,使用ar命令的-a参数查看静态库的组成:
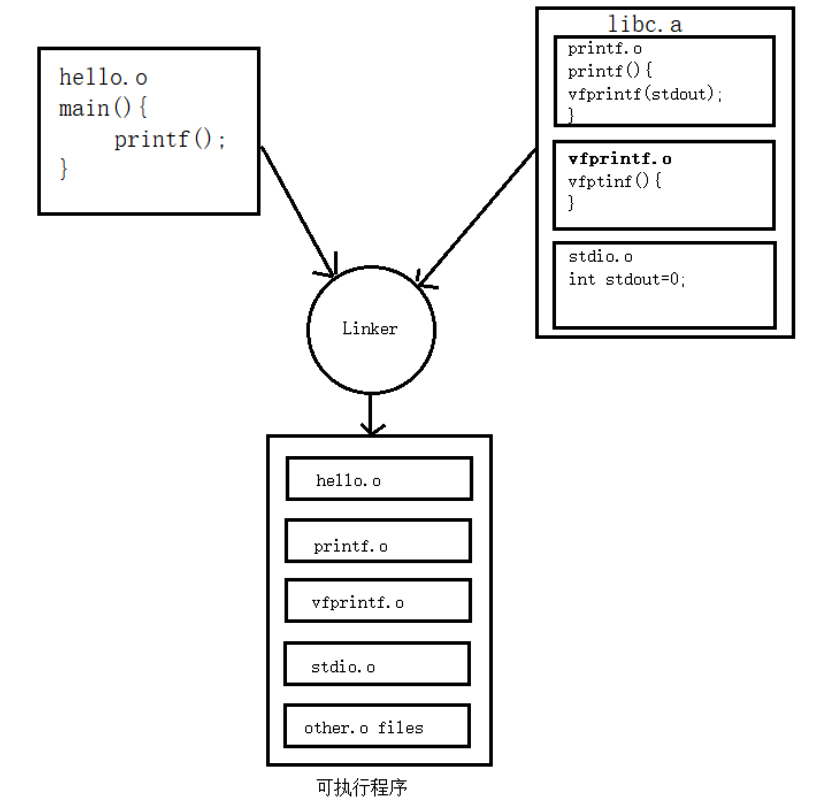
以下面这个图来简单说明一下从静态链接到可执行文件的过程,根据在源文件中包含的头文件和程序中使用到的库函数,如stdio.h中定义的printf()函数,在libc.a中找到目标文件printf.o(这里暂且不考虑printf()函数的依赖关系),然后将这个目标文件和我们hello.o这个文件进行链接形成我们的可执行文件。
这里有一个小问题,就是从上面的图中可以看到静态运行库里面的一个目标文件只包含一个函数,如libc.a里面的printf.o只有printf()函数,strlen.o里面只有strlen()函数。
我们知道,链接器在链接静态链接库的时候是以目标文件为单位的。比如我们引用了静态库中的printf()函数,那么链接器就会把库中包含printf()函数的那个目标文件链接进来,如果很多函数都放在一个目标文件中,很可能很多没用的函数都被一起链接进了输出结果中。由于运行库有成百上千个函数,数量非常庞大,每个函数独立地放在一个目标文件中可以尽量减少空间的浪费,那些没有被用到的目标文件就不要链接到最终的输出文件中。
静态链接的优缺点
优势:在可执行程序中已经具备了所有执行程序所需要的任何东西,在执行的时候运行速度快。
缺点:
- 浪费空间,因为每个可执行程序中对所有需要的目标文件都要有一份副本,所以如果多个程序对同一个目标文件都有依赖,如多个程序中都调用了printf()函数,则这多个程序中都含有printf.o,所以同一个目标文件都在内存存在多个副本;
- 更新困难,因为每当库函数的代码修改了,这个时候就需要重新进行编译链接形成可执行程序。
动态链接
为什么会出现动态链接
为了解决静态链接的空间浪费和更新困难的问题
动态链接的原理
基本思想:把程序按照模块拆分成各个相对独立部分,在程序运行时才将它们链接在一起形成一个完整的程序,而不是像静态链接一样把所有程序模块都链接成一个单独的可执行文件。
下面简单介绍动态链接的过程:
假设现在有两个程序program1.o和program2.o,这两者共用同一个库lib.o,假设首先运行程序program1,系统首先加载program1.o,当系统发现program1.o中用到了lib.o,即program1.o依赖于lib.o,那么系统接着加载lib.o,如果program1.o和lib.o还依赖于其他目标文件,则依次全部加载到内存中。当program2运行时,同样的加载program2.o,然后发现program2.o依赖于lib.o,但是此时lib.o已经存在于内存中,这个时候就不再进行重新加载,而是将内存中已经存在的lib.o映射到program2的虚拟地址空间中,从而进行链接(这个链接过程和静态链接类似)形成可执行程序。
动态链接的优缺点
优点:
- 就是即使需要每个程序都依赖同一个库,但是该库不会像静态链接那样在内存中存在多分,副本,而是这多个程序在执行时共享同一份副本;
- 另一个优点是,更新也比较方便,更新时只需要替换原来的目标文件,而无需将所有的程序再重新链接一遍。当程序下一次运行时,新版本的目标文件会被自动加载到内存并且链接起来,程序就完成了升级的目标。
缺点:性能存在一定的损失,因为把链接推迟到了程序运行时,所以每次执行程序都需要进行链接。
动态链接地址是如何重定位的呢?
虽然动态链接把链接过程推迟到了程序运行时,但是在形成可执行文件时(注意形成可执行文件和执行程序是两个概念),还是需要用到动态链接库。比如我们在形成可执行程序时,发现引用了一个外部的函数,此时会检查动态链接库,发现这个函数名是一个动态链接符号,此时可执行程序就不对这个符号进行重定位,而把这个过程留到装载时再进行。
静态链接与动态链接的最大区别
链接时间不一致,静态链接是在形成可执行程序之前,动态链接是在程序执行时进行的
【参考文献】

